รถไฟฟ้าปี 2026 อาจไม่ถูกอีกต่อไป หลังแบตเตอรี่ LFP ขาดตลาด ดันราคาเพิ่ม 15% ในจีน


แบตเตอรี่ LFP จ่อขึ้นราคา ผู้ผลิตจีนทยอยประกาศปรับราคา “ปลายปี 2025–ต้นปี 2026” รถพลังงานใหม่อาจแพงขึ้น
สรุปประเด็น: ผู้ผลิตแบตเตอรี่และวัสดุที่เกี่ยวข้องกับ ลิเธียมไอออนฟอสเฟต (LFP) หลายรายในจีนเริ่มออกประกาศปรับราคา โดยให้เหตุผลหลักคือ ต้นทุนวัตถุดิบต้นน้ำปรับขึ้น พร้อมกับ ความต้องการแบตเตอรี่ปลายทางเร่งตัว จนเกิดภาวะ “ของไม่พอขาย” ในหลายเซกเมนต์ โดยเฉพาะ ตลาดกักเก็บพลังงาน (Energy Storage) และตลาด ยานยนต์พลังงานใหม่ ที่ยังอยู่ในช่วงดีมานด์สูง
เกิดอะไรขึ้น ทำไม LFP ถึงเริ่ม “ขึ้นราคา” อีกครั้ง
แรงกดดันรอบนี้มาจาก “สองเด้ง” คือ
- ต้นทุนวัตถุดิบ (โดยเฉพาะลิเทียมคาร์บอเนต และวัตถุดิบเคมีที่เกี่ยวข้อง) ปรับตัวสูงขึ้น ทำให้ต้นทุนการผลิตไล่ขึ้นตามแบบหลีกเลี่ยงยาก
- อุปสงค์เร่งตัว ทั้งฝั่งรถยนต์และฝั่งระบบกักเก็บพลังงาน ส่งผลให้หลายโรงงานอยู่ในภาวะ เดินเครื่องเต็มกำลัง และคำสั่งซื้อถูกจองยาวล่วงหน้า
เมื่อ “ต้นทุนขึ้น” แต่ “ของยิ่งขาด” ผู้ผลิตจึงเริ่มส่งสัญญาณ ปรับราคาเพื่อสะท้อนต้นทุนจริง และรักษาอัตรากำไรของซัพพลายเชน
รายชื่อประกาศปรับราคา มีใครบ้าง และขึ้นเท่าไร
1) Hunan Yuneng: ปรับค่าธรรมเนียมแปรรูป +3,000 หยวน/ตัน (ยังไม่รวมภาษี)
บริษัทแจ้งว่า ตั้งแต่ 1 มกราคม 2026 จะปรับขึ้น “ค่าธรรมเนียมการแปรรูป” ของผลิตภัณฑ์กลุ่มเหล็กลิเธียมฟอสเฟต (LFP) ทุกซีรีส์ เพิ่มอีก 3,000 หยวน/ตัน (ไม่รวมภาษี) จากระดับเดิม โดยให้เหตุผลหลักคือ อุปทานไม่พอความต้องการ (โดยเฉพาะซีรีส์ใหม่) และแรงกดดันด้านต้นทุนวัตถุดิบ
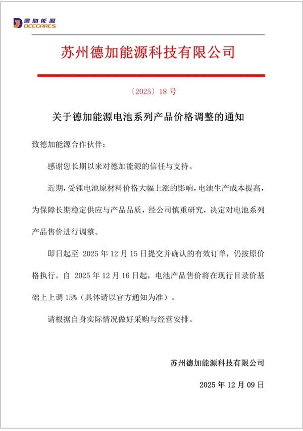
2) Degas Energy ปรับราคาขาย “แบตเตอรี่” +15% มีผล 16 ธ.ค. 2025
ประกาศปรับราคาในลักษณะ “ขึ้นจากราคาแคตตาล็อกเดิม” โดยมีผลตั้งแต่ 16 ธันวาคม 2025 และระบุอัตราปรับ 15% สำหรับผลิตภัณฑ์แบตเตอรี่ในซีรีส์ที่เกี่ยวข้อง
3) Longpan Technology อยู่ระหว่างเจรจาขึ้นราคา (แนวโน้มชัด)
แม้ยังไม่ประกาศตัวเลขและวันมีผลที่ชัดเจน แต่ยืนยันว่า เทรนด์ขึ้นราคาในอุตสาหกรรมชัดเจน และทิศทางราคาในอนาคต “ค่อนข้างเป็นบวก” สำหรับฝั่งผู้ผลิต
สรุปเป็นตาราง
| บริษัท | รูปแบบการปรับ | อัตรา/มูลค่าที่ประกาศ | วันเริ่มมีผล | เหตุผลหลัก |
|---|---|---|---|---|
| Hunan Yuneng | ค่าธรรมเนียมแปรรูปผลิตภัณฑ์ LFP | +3,000 หยวน/ตัน (ไม่รวมภาษี) | 1 ม.ค. 2026 | อุปทานตึง + วัตถุดิบแพง |
| Degas Energy | ราคาขายแบตเตอรี่ | +15% จากราคาเดิม | 16 ธ.ค. 2025 | สะท้อนต้นทุน/ตลาด |
| Longpan Technology | อยู่ระหว่างเจรจาปรับราคา | ยังไม่ระบุตัวเลข | รอประกาศ | เทรนด์อุตสาหกรรมขึ้นราคา |
ต้นเหตุสำคัญ: “ลิเทียมคาร์บอเนต” ขยับ ต้นทุน LFP ขยับตาม
มุมมองจากคนในอุตสาหกรรมชี้ว่า ลิเทียมคาร์บอเนต คือวัตถุดิบแกนกลางของซัพพลายเชน LFP โดยมีการประเมินว่า หากราคาลิเทียมคาร์บอเนตเพิ่มขึ้น 10,000 หยวน/ตัน จะทำให้ต้นทุนวัสดุแคโทด LFP เพิ่มขึ้นราว 2,300–2,500 หยวน/ตัน
ยิ่งไปกว่านั้น วัตถุดิบเคมีต้นน้ำอย่าง กำมะถัน และ กรดซัลฟิวริก ก็ปรับตัวสูงขึ้น ส่งผลให้ต้นทุนของผลิตภัณฑ์ต่อเนื่อง เช่น กรดฟอสฟอริก, แอมโมเนียมฟอสเฟต และ เฟอร์รัสซัลเฟต เพิ่มขึ้นตามเป็นทอด ๆ ซึ่งท้ายที่สุดจะย้อนมากดต้นทุนแบตเตอรี่ LFP อีกชั้น
ฝั่งดีมานด์ ทำไม “ของขาด” โดยเฉพาะตลาดกักเก็บพลังงาน
อีกตัวเร่งสำคัญคือ ฝั่งความต้องการ ที่มาแรงใน 2 ตลาดหลัก
- Energy Storage: แบตเตอรี่ LFP ถูกใช้งานอย่างแพร่หลาย และมีสัดส่วนสูงมากในตลาดนี้ ส่งผลให้โรงงานหลายแห่งอยู่ในสภาพ เต็มกำลังการผลิต
- ยานยนต์พลังงานใหม่: สัดส่วนการใช้งาน LFP ในตลาดรถยนต์ยังสูงต่อเนื่อง ขณะเดียวกัน “ปลายปี” มักเป็นช่วงขายดี ทำให้คำสั่งซื้อถูกล็อกยาวไปถึงปีถัดไป
เมื่อ “ความต้องการชนเพดาน” แต่กำลังผลิตเพิ่มได้ไม่ทันในระยะสั้น ราคาในฝั่งซัพพลายจึงมีโอกาสปรับขึ้นต่อได้อีก
ผลกระทบต่อผู้บริโภค: ปี 2026 ซื้อ EV จะแพงขึ้นจริงไหม
คำตอบคือ มีโอกาส แต่จะเกิดมากน้อยขึ้นอยู่กับ “ความสามารถในการดูดซับต้นทุน” ของแต่ละค่ายรถ และโครงสร้างสัญญาซื้อแบตเตอรี่ที่แตกต่างกัน โดยภาพรวมมี 3 ฉากทัศน์ที่เป็นไปได้
ฉากทัศน์ A: ค่ายรถดูดซับต้นทุน (ราคาไม่ขึ้น แต่กำไรบางลง)
มักเกิดกับผู้ผลิตที่ต้องการรักษาส่วนแบ่งตลาด หรืออยู่ในช่วงทำโปรโมชันหนัก ราคาอาจไม่ขยับทันที แต่กำไรต่อคันลดลง
ฉากทัศน์ B: ปรับสเปก/ปรับรุ่นย่อย (ราคาเดิม แต่ลดสิทธิ์/ลดอุปกรณ์)
อีกทางเลือกคือ “คุมราคา” ด้วยการปรับสิ่งที่ลูกค้ามองไม่ชัดทันที เช่น แพ็กเกจ, ออปชันบางรายการ หรือโครงสร้างรุ่นย่อย
ฉากทัศน์ C: ปรับราคาเต็ม ๆ (รถบางรุ่นขึ้นราคา)
หากต้นทุนแบตเตอรี่เพิ่มต่อเนื่องและดีมานด์ยังตึง ตลาดมีโอกาสเห็นการ “ขยับราคา” โดยเฉพาะรุ่นที่มาร์จินตึงอยู่แล้ว หรือรุ่นที่ใช้แบตเตอรี่ขนาดใหญ่
มุมวิเคราะห์สำหรับคนทำคอนเทนต์รถ: ควรจับตาอะไรต่อ
- ทิศทางราคาลิเทียมคาร์บอเนต ว่าจะยืนสูงต่อหรือเริ่มคลายตัว
- ประกาศขึ้นราคา “รอบใหม่” จากผู้ผลิตแคโทด/เซลล์แบตเตอรี่รายอื่น
- ผลต่อโปรโมชันรถ EV โดยเฉพาะดีลปลายปี/ต้นปีที่อิงต้นทุนล็อตใหม่
- ตลาด Energy Storage ถ้าความต้องการยังพุ่ง จะยิ่งดึงซัพพลาย LFP ออกจากฝั่งยานยนต์
FAQ: คำถามที่คนอ่านมักสงสัย
LFP คืออะไร ทำไมถึงใช้เยอะ
LFP (Lithium Iron Phosphate) คือเคมีแบตเตอรี่ลิเธียมที่เด่นเรื่องความทนทาน อายุการใช้งาน และความเหมาะสมกับงานที่ต้องชาร์จ-คายประจุบ่อย เช่น รถยนต์พลังงานใหม่หลายรุ่นและระบบกักเก็บพลังงาน
ขึ้นราคาแบตฯ = รถต้องขึ้นราคาเสมอไหม
ไม่เสมอไป เพราะค่ายรถอาจดูดซับต้นทุน หรือปรับสเปก/แพ็กเกจแทน แต่หากต้นทุนสูงต่อเนื่องและอุปทานตึง โอกาสขึ้นราคาจะมากขึ้น
ช่วงเวลาไหนเสี่ยงเห็นราคาขยับมากที่สุด
ช่วงที่สัญญาซื้อแบตเตอรี่/วัตถุดิบล็อตเดิมหมด และเริ่มรับต้นทุนล็อตใหม่ (เช่น หลังปลายปี 2025 ต่อเนื่องต้นปี 2026 ตามประกาศ)
